Разводка проводов на проходном выключателе
Говоря о помещении, то разводку нужно сделать начиная от электро-щита с автоматами и УЗО и продолжая, как показано на фото ниже. По правилам они должны находится на расстоянии 15 см от потолка. Укладка их возможна как в гофре, так и короба, заводятся провода в монтажные коробки. Для удобства возможной замены провода. По последним нормативам все соединения производятся только при помощи контакторов в монтажных коробках. При использовании скрутки их нужно пропаять и хорошо заизолировать.
Возвратный провод лампы подсоединяем ко выходу второго выключателя. Белым обозначены провода, соединяющие между собой выходы обоих устройств.

Разновидности перекрестных и проходных переключателей
Давайте знакомиться поближе с предметом нашего интереса. Сначала изучим существующие варианты, а потом научимся подключать их к электропроводке.
По внешнему виду перекидные выключатели различаются по цвету и форме, а также они бывают:
- скрытой или открытой установки;
- одноклавишные, двухклавишные, трехклавишные;
- с подсветкой или без нее;
- специальный знак на клавишах может присутствовать или отсутствовать.

Рассматривая внутреннюю схему, можно говорить о следующих видах:
- Одноклавишный проходной выключатель. Применяется наиболее часто в качестве первого и последнего устройства в случае 2-х и более мест управления.
- Проходной выключатель с двумя клавишами. Двойной прибор применяется с той же целью для управления освещением с использованием 2-х групп светильников.
- 3-х клавишный проходной выключатель. Используется с той же целью для управления тремя группами светильников.
- Одноклавишный перекрестный или перекидной выключатель. Применяется в качестве промежуточного устройства в цепи из трех и более местоположений.
- Двухклавишный перекрестный выключатель. Применяется в качестве среднего устройства в цепи из 3, 4 и более точек управления для двух групп светильников.
Как следует из приведенной иллюстрации, в проходном выключателе входная клемма соединяется с одной из выходных при нажатии на клавишу. В перекрестном — проводники, подключенные к входу и выходу, меняются местами при смене положения клавиши.
Нет смысла в данный момент беспокоиться по поводу разнообразия внутренних схем. Во-первых, чаще всего востребован только одинарный проходной выключатель. Во-вторых, возможно, потребуется что-то еще, и это станет понятно из конкретных вариантов подключения устройств.

На фото представлен вид электроустановочных изделий сзади. Теперь Вы сможете сами правильно выбрать и приобрести необходимую модель. К сожалению, далеко не все производители указывают маркировку контактов на корпусе устройства. При ее отсутствии придется воспользоваться мультиметром для выяснения размещения клемм изделия.
Подключение неправильным кабелем
Как это не странно, но до сих пор многие прокладывают
линии освещения двухжильным кабелем. Хотя ПУЭ и п.7.1.36 говорит нам об
обратном.
Мало того, выбирают сечение этого провода какое попало,
от 0,5мм2 до 1,0мм2.
Кроме того, для всех электриков давно стало аксиомой запрет в качестве проводки для стационарного освещения таких марок как ШВВП или ПВС. Однако и их можно встретить в ремонтах квартир.
Поэтому запомните раз и навсегда – кабель для подключения
освещения в квартирах должен быть:
трехжильным
сечением не менее 1,5мм2
марок ВВГнг-Ls или NYM
Многие спросят, зачем нам трехжильный кабель, если все
светильники в квартире будут пластиковыми и подключать там провод заземления
попросту некуда?
В ПУЭ и на этот счет имеется соответствующий пунктик
7.1.70
Получается, что даже если ваш светильник не снабжен контактами для защитного проводника, это не является отменой для п.7.1.36. То есть, проводка на все лампочки должна быть трехпроводной.
Некоторые электрики советуют незадействованный третий
заземляющий проводник, возле патрона лампочки аккуратно обматывать вокруг фазы
и ноля. Примерно следующим образом.
В этом случае при повреждении изоляции на жилах, возникнет утечка и сработает УЗО, защищая вас от возможного пожара. То же самое произойдет, если вы случайно повредите изоляцию кабеля, не коротнув при этом фазу или ноль.
Именно поэтому трехпроводная схема в цепях освещения используется для срабатывания диффзащиты при токе КЗ, недостаточном для срабатывания автоматического выключателя.
И применение трех жил здесь обязательно.
Устройство, контролирующее две группы светильников
Схема подключения двухклавишных проходных выключателей
Устанавливать двухклавишный проходной выключатель целесообразно в большом помещении, где необходимо управлять несколькими осветительными приборами. Его конструкция представляет собой два одинарных выключателя в общем корпусе. Монтаж одного устройства для контроля двух групп позволяет сэкономить на прокладывании кабеля к каждому из одноклавишных выключателей.
Монтаж двойного проходного выключателя
Такой прибор используется для включения света в ванной и туалете или в коридоре и на лестничной площадке, он способен включать лампочки в люстре несколькими группами. Для монтажа проходного выключателя, рассчитанного на две лампочки, понадобится большее количество проводов. К каждому подводится шесть жил, так как в отличие от простого двухклавишного выключателя, проходной не имеет общей клеммы. По существу, это два независимых выключателя в одном корпусе. Схема коммутации выключателя с двумя клавишами выполняется в следующей последовательности:
- В стене устанавливаются подрозетники для устройств. Отверстие для них вырезается перфоратором с коронкой. К ним по штробам в стене подводятся два провода с тремя жилами (или от распредкоробки один шестижильный).
- К каждому осветительному прибору подводится трехжильный кабель: нулевой провод, заземление и фаза.
- В коммутационной коробке фазный провод подключается к двум контактам первого выключателя. Два устройства соединяются между собой четырьмя перемычками. Ко второму выключателю присоединяются контакты от светильников. Второй провод осветительных приборов коммутируется с нулем, приходящим с распределительного щита. При переключении контактов общие цепи выключателей попарно смыкаются и размыкаются, обеспечивая включение и выключение соответствующего светильника.
Подключение перекрестного выключателя
Двухклавишные выключатели также используют при необходимости управлять освещением из трех или четырех мест. Между ними устанавливается двойной выключатель перекрестного типа. Его подключение обеспечивают 8 проводов, по 4 для каждого концевого выключателя. Для монтажа сложных соединений с множеством проводов рекомендуется использовать коммутационные коробки и выполнять маркировку всех кабелей. Стандартная коробка Ø 60 мм не вместит большое количество проводов, потребуется увеличить размер изделия или поставить несколько спаренных или приобрести распределительную коробку Ø 100 мм.
Провода в распределительной коробке
Важно помнить, что вся работа с электропроводкой и монтажом приборов выполняется при отключенном напряжении. В этом видео рассказывается об устройстве, принципе подключения и установке проходных выключателей:. В этом видео рассказывается об устройстве, принципе подключения и установке проходных выключателей:
В этом видео рассказывается об устройстве, принципе подключения и установке проходных выключателей:
В этом видео рассказывается об устройстве, принципе подключения и установке проходных выключателей:
В этом видео показан эксперимент, в котором испытывались различные способы соединения проводов:
Монтажная схема подключения
Принцип подключения проходных выключателей
Схема подключения двухклавишного выключателя с подключением через распредкоробку
В статье все правильно написано, но я столкнулся стем, что электрик, который раньше устанавливал выключатели не оставил запасных проводов в коробке и когда один алюминиевый провод подломился пришлось повозиться с наращиванием этого провода. Советую оставлять запас хотя бы на два ремонта.
Я сам учился на электрика и иногда подрабатываю, в роли электромонтера. Но с каждым годом, или даже с каждым месяцем, создается всё больше вопросов по электрике. Работаю по частным вызовам. Но Ваша опубликованная инновация, мне в новизну. Схема интересная и обязательно мне пригодится в ближайшем будущем. Всегда стараюсь воспользоваться советами «бывалых» электриков.
Примеры практического применения
Далеко не всегда очевидно, где именно следует предусмотреть управление светильниками. Задача упрощается, если ознакомиться с практическими примерами.
В данном случае маршевые переключатели используются для обеспечения освещения дорожки между гаражом и домом:
- управление освещением в гараже;
- светильник над дверью в гараж;
- освещаемая дорожка;
- управление освещением в прихожей.
Таким образом, можно включить свет из дома, пройти с комфортом по освещенной территории и выключить светильники уже в гараже или — все наоборот. В данном конкретном примере присутствует еще две возможности:
- работая во дворе, можно включить освещение;
- если Вы ждете гостей, можно управлять светом на улице, находясь дома.
В цепь освещения придомовой территории я добавил датчик освещенности, и светильники во дворе включаются автоматически с наступлением темноты, если в этом есть необходимость. О применении датчика читайте в отдельной статье.
В темном тамбуре дома не очень уютно, и для управления его освещением также установлены маршевые переключатели:
- управление освещением на крыльце;
- светильник на стене;
- управление освещением в прихожей.
Теперь закрываем входную дверь, включаем светильники в прихожей, а на улице и в тамбуре выключаем. Для управления светом по дороге из прихожей пришлось бы установить проходные выключатели во все три комнаты на первом этаже. Чтобы этого не делать, освещение в прихожей выключается таймером. О его установке читайте в отдельной статье.
Для освещения лестницы маршевые переключатели являются необходимостью:
- управление освещением в гостиной на первом этаже;
- три светильника на лестничном переходе;
- управление освещением на площадке второго этажа.
Площадка на втором этаже имеет небольшие размеры, так что после включения освещения в одной из комнат можно вернуться и выключить лампы на лестнице. Меня это не устроило, и в схему подключения переключателя был добавлен таймер. Теперь его можно выключать сразу, а освещение отключит таймер через 2 минуты.
В цокольный этаж опускаемся также по освещенной лестнице:
- управление освещением у входа в цоколь;
- управление освещением в цокольном этаже.
В цоколе все немного проще: здесь в одном блоке можно включить светильник в любом помещении. Таким образом, можно сначала включить свет в одной из комнат, а потом выключить освещение лестницы.
Перед Вами вопиющий пример непредусмотрительности: в спальне нет проходных выключателей! Приходится выключать освещение у двери, а потом продвигаться в полной тьме на ощупь, рискуя налететь на угол кровати. Можно, конечно, включить бра, а затем вновь вернуться ко входу и погасить общий свет. Правильно сделать так:
- управление освещением у входной двери;
- бра у тумбочек;
- как вариант, можно задействовать светильники напротив кровати;
- управление освещением у изголовья.
Примерно то же самое следовало сделать и в 2-х других спальнях. Надеюсь, приведенные примеры вдохновят Вас на верные решения.
Схемы подключения проходных выключателей
Способ расключения маршевых выключателей определяется конкретными условиями применения. В нескольких случаях мы рассмотрим 2 варианта изображения подключения. Первый из них более прост для понимания, и его достаточно при установке приборов в случае уже существующей электропроводки. Другой вариант учитывает требование прокладки кабеля с применением распределительных коробок, что реально исполнить в новостройке или при замене проводки.
Стандартный вариант установки в 2-х точках
Вариант управления одним или несколькими параллельно соединенными лампами из двух местоположений наиболее востребован и прост. Существует четыре возможные комбинации положения клавиш двух выключателей: в двух из них светильник включен, в двух других – выключен.
В примере с фото приборов сзади цепь разомкнута, и лампа не горит. На нижней части иллюстрации цепь замкнута, и свет включен. Можно сказать, что в данной схеме подключения один обычный выключатель заменен двумя одноклавишными проходными, соединенными между собой двухжильным кабелем.
Данная иллюстрация демонстрирует подключение с применением распределительной коробки. Как видите, каждый из приборов соединен с коробкой трехжильным кабелем.
Схемы управления одним светильником из нескольких точек
Управление из нескольких точек необходимо при движении по длинному переходу. Например, в трехэтажном доме на каждом этаже можно управлять освещением на лестнице там, где нужно.
Чтобы реализовать схему независимого управления освещением из трех местоположений, необходим перекрестный выключатель. Как и в предыдущем варианте, они могут быть соединены между собой двухжильным кабелем.
Теперь познакомимся со схемой электромонтажа, выполненной по всем правилам, с применением распредкоробки. Как видите, для подсоединения к распределительной коробке двух проходных переключателей необходим трехжильный кабель, а для перекрестного — придется использовать два двухжильных.
По этому же принципу можно построить схему управления освещением из 4-х и более местоположений. Первый и последней прибор в цепи – проходные выключатели. Промежуточные приборы — перекрестного типа.
Управление несколькими светильниками из нескольких мест
Бывают ситуации, когда необходимо управлять несколькими светильниками из нескольких местоположений. Например, в спальне возможна установка одного двухклавишного проходного переключателя у двери, а другого — у кровати. Тогда в обоих местах можно будет включать и выключать как общее освещение в комнате, так и светильники у кровати.
Для реализации такой схемы потребуется два двухклавишных проходных выключателя. Для их соединения в простейшем случае необходимо два двухжильных кабеля.
Монтажная схема правильного подключения двухклавишного проходного выключателя с применением распредкоробки выглядит более внушительно. Коробка потребуется большого размера, так как в ней должно уместиться восемь соединений проводов. Для подключения первого проходного выключателя потребуется двухжильный и трехжильный кабель, а для подсоединения второго – два трехжильных.
Теоретически, увеличивая количество проходных 2-х клавишных выключателей, можно осуществлять независимое управление освещением 2-х светильников из любого количества мест. Возможно, Вы захотите оперировать из двух местоположений тремя группами лампочек в люстре. Схема с применением тройного выключателя демонстрирует реальную возможность такой работы, однако кабеля при этом потребуется немало.
Данная схема подключения проходного выключателя из 3-х мест демонстрирует возможность управления двумя отдельными лампочками. Два двухклавишных проходных выключателя могут стоять у кровати, третий – у двери спальни. Везде можно включить и выключить местное освещение, либо общий светильник.
Как мы уже заметили, схему управления освещением можно наращивать бесконечно. Возможность включать и выключать 2 различных светильника из четырех точек может пригодиться в длинном коридоре дома с большим количеством комнат. Очевидно, после рассмотрения различных примеров не составит труда составить самому любую схему независимого управления освещением с применением одноклавишных и других проходных выключателей.
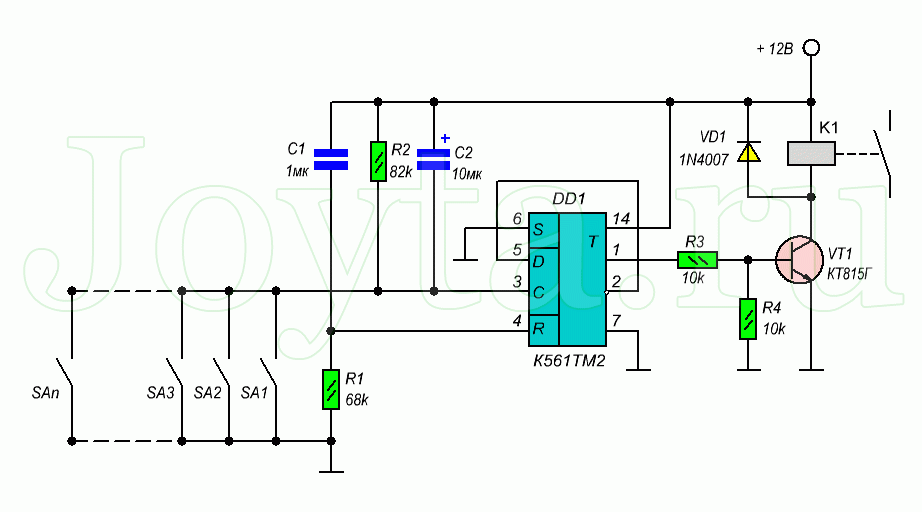
Подключение неограниченного числа проходных выключателей
Принцип функционирования его основан на работе триггера – нажали кнопку, свет загорелся, нажали еще раз, свет выключился. В данной схеме нужны выключатели без фиксации, к примеру, кнопка дверного звонка.

Для того чтобы триггер работал в счетном режиме, на его вход D подается сигнал с инверсного выхода. Это типовое подключение триггера, в результате которого очередной входной импульс, поступающий на вход C, меняет логический уровень выхода на противоположный. Кнопки SA1…SAn как раз и подают входные импульсы на схему.
Для предотвращения дребезга контактов кнопок, при котором возможны искажения в работе проходного выключателя, в схему добавлены элементы R2, C2. В момент нажатия на кнопку заряжается конденсатор C2, и разряжается через вход триггера C, при отпускании кнопки. Элементы R1 и C1, подключенные к выводу R, предназначены для сброса триггера в момент подачи питания на схему.
Для управления лампой освещения к прямому выходу триггера подключен узел коммутации, состоящий из транзистора и электромагнитного реле.
Как подключить проходные выключатели с трех точек

Если нужно обеспечить дистанционное управление освещением сразу с трех мест, нужно дополнить схему перекрестным выключателем. Главной его особенностью является то, что он переключает сразу по два контакта, в связи с чем оборудуется двумя выходами и входами. Подключение трех выключателей несколько сложнее в сравнении с предыдущим случаем, но в целом, можно без трудностей разобраться в принципе работы этого оборудования.
Чтобы подключить освещение по такой схеме, нужно выполнить несколько ключевых процедур:
- Подключить к одному из кабелей светильника нулевой провод.
- Подключить к входному контакту одного из проходных переключателей провод фазы.
- Подключить к входному контакту второго переключателя свободный кабель светильника.
- Подключить к двум входным контактам перекрестного переключателя выходные контакты проходного.
- Подключить к выходным контактам перекрестного выключателя выходные контакты второго проходного.
Используя такую схему в работе, можно оборудовать помещение четырьмя или пятью точками регулировки освещения. При этом нужно будет увеличить число дополнительных перекрестных выключателей, так как они всегда должны располагаться между проходными.
Можно ли из простого выключателя сделать проходной
Теперь рассмотрим обратную ситуацию, когда из обычного выключателя нужно сделать переходной. Для этого потребуется пара простых выключателей с одной или двумя клавишами.
Желательно, чтобы они были выпущены одним заводом-изготовителем и имели идентичные габариты.
Задача в том, чтобы добавить дополнительный контакт в простой выключатель.
Но сразу отметим, что лучше не тратить время на такую переделку, а сразу купить дублирующий переключатель.
Но если все-таки решились, то алгоритм действий такой:
- Предварительно проверьте, что конструктивные особенности девайса позволяют поменять клеммы местами.
- Снимите клавишу с клипсами.
- Демонтируйте электрическую часть.
- Один из контактов достаньте из гнезда и разверните на 180 градусов.
- Срежьте одну из площадок общей группы.
- Соберите девайс и убедитесь, что он работает правильно.
- Закройте устройство одной крышкой или оставьте две кнопки, но склейте их друг с другом.
Двухклавишные проходные переключатели
Данные проходные выключатели физически состоят из двух одинарных проходных выключателей, собранных в одном корпусе.
1 – проходной двухклавишный выключатель; 2 – проходные выключатели
Двойной проходной переключатель позволяет управлять несколькими лампами сразу. Для этого необходимо собрать следующую схему:
1, 2 – проходной двухклавишный выключатель; 3 – к корпусу светильника
Для коммутации можно использовать как трехжильные провода, проложенные в параллель, так и шестижильные, главное, не ошибиться при подключении.
Собранная схема позволяет независимо включать и выключать две лампы или два светильника с двух разных мест.
Например, включим лампу № 1, изменив положение первого перекидного переключателя.

Аналогично можно включить вторую лампу.

Отключение можно выполнять как с помощью первого, так и второго переключателя.
Для чего нужен проходной выключатель и как он работает
Такой выключатель применяется для управления лампочкой из разных мест, то есть включить свет можно при входе в помещение, чтобы осветить себе путь, а выключить – в другой части комнаты или в другой комнате (в коридоре, на лестничной клетке, возле кровати в спальне). Получается, включить/выключить свет можно любым из проходных выключателей из всей цепи (их может быть несколько – два и более). Это позволяет экономить электроэнергию.
Принцип работы такого устройства следующий. К переходному выключателю подводятся фаза и ноль. При этом во время изменения положения клавиши устройства цепь замыкается, и лампочка горит. Соответственно, при выключении с первого, второго или третьего такого переключателя происходит размыкание проводка фазы, но тут же замыкается другой проводок фазы (нейтрального положения нет).
Внешне он немного отличается от непереходного: у него изображены две стрелочки на лицевой двигающейся панели (на клавише), одна из которых показывает вверх, вторая – вниз.
У проходного выключателя имеется один вход и два выхода, что является ключевым отличием от простого выключателя у которого только один вход и один выход. Это значит, что проходной выключатель не разрывает ток, а дает его либо на один выход, либо на другой.

Внутренние отличия могут быть сразу определены опытным взглядом электрика, но на всякий случай под корпусом проходного выключателя нарисована схема, взглянув на которую можно сразу определить, что перед вами находится именно проходная модель устройства. К сожалению, на изделиях китайских фирм-производителей такая отметка может часто отсутствовать. А вот такие фирмы, как Лезард, Вико и Легранд, наносят разметку.
Виды клемм для соединения проводов: советы по выбору
Схема подключения УЗО: инструкция, методы, ошибки
Чтобы визуально определить, какой именно перед вами выключатель (переключатель), можно просто внимательно осмотреть клеммы, то есть посчитать отверстия с медными контактами (клеммы). Если их три, значит, переключатель вам подходит. Чтобы убедиться, что клеммы не перепутаны между собой, нужно воспользоваться специальным прибором – мультиметром.
Возьмите мультиметр и поставьте его для большего удобства на режим звонка (подачи звукового сигнала). Теперь проверьте каждое из отверстий (выхода-входа), вводя рабочую часть прибора внутрь. Если тестер (мультиметр) пищит при касании к какому-то из контактов, значит, ток в этом месте есть.

Если у вас есть только стрелочный мультиметр, нужно прозванивать с помощью способа определения короткого замыкания. Для этого нужно вставить щуп в один контакт, а второй – втыкать поочередно в другие, чтобы услышать, с каким из них он замкнет. При замыкании сам прибор должен пищать, а стрелка – отклоняться до конца вправо и показывает КЗ. Когда такая комбинация будет найдена, нужно сделать следующее: не меняя ничего в щупах, меняйте положение клавиши переключателя.
В случае, если показатель КЗ пропал – значит, один из контактов является общим. Осталось определить, какой именно. Теперь, не трогая ничего в положении клавиши, переставьте один из щупов (наугад) на другой контакт. Если опять появилось КЗ (короткое замыкание), значит, тот контакт, из которого щуп не вытаскивали, и есть искомый вход, то есть общий контакт.
Как работает проходной выключатель? Просто есть два взаимозаменяющих положения выключателя:
- вход соединяется с первым выходом;
- вход соединен со вторым выходом.
Исходя из вышесказанного, правильнее называть это нехитрое устройство переключателем, а не выключателем либо включателем, так как положений включено и выключено, как таковых, у него нет.
Еще одно отличие от обычной клавиши – коммутация используется с тремя жилами (трехжильная), а не с двумя (двухжильная).
Пошаговая инструкция по монтажу и расключению коробок
Переходим от теории к практике. Определяем нумерацию и назначение контактов переключателей. У проходных таких контактов три или шесть, если приборы двухклавишные, позволяющие организовать управление двумя нагрузками. Чтобы разобраться в назначении контактов, достаточно взглянуть на тыльную сторону переключателя, на которой нанесена схема.
Важно! Обращать внимание нужно именно на схему, а не на маркировку контактов, которая зависит от капризов производителя

У перекрестных выключателей таких выводов соответственно четыре или восемь. Определить, где какой, можно вышеописанным способом.

С разводкой определились, осталось все собрать и подключить. Монтажная схема управления одной нагрузкой из трех мест выглядит следующим образом:

Если вы решили использовать двухклавишные выключатели, чтобы управлять двумя лампами из трех мест, схема усложняется:

Отличие маршевого включателя от обычного
Проходной аппарат состоит из тех же узлов, что и обычный:
- основания;
- присоединительных терминалов (клемм);
- подвижной системы;
- контактной группы;
- декоративных деталей: клавиши (может быть несколько) и рамки.
Различие состоит в конструкции контактной группы. Обычный ключевой включатель содержит один подвижный контакт и один неподвижный. В одном положении цепь замкнута, в другом разомкнута. У проходного аппарата контактная группа перекидная и состоит из двух неподвижных и одного подвижного (перекидного) контактов. В одном положении замкнута одна цепь (другая разорвана), в другом наоборот. Вторая цепь собрана, вторая разомкнута. Поэтому такие приборы по праву называют переключателями.
Отличие маршевого переключателя от ключевого выключателя.
На вид отличить проходной включатель от ключевого аппарата получится не всегда – не все производители утруждают себя нанесением маркировки в виде двойной стрелки или лестничного марша на переднюю панель. Поэтому определить тип выключателя можно с тыльной стороны. У проходного переключателя минимум три клеммы, и сзади нанесена схема контактной группы.
Тыльная часть маршевого прибора.
| Тип включателя | Количество клавиш | Маркировка клемм |
|---|---|---|
| Legrand Valena | 1 | Схема |
| Lezard | 2 | Схема |
| Makel Mimoza | 2 | Схема |
| Шампань Simon | 2 | Литеры |
Подобно обычным ключевым аппаратам, маревые переключатели бывают одноклавишными и двухклавишными (реже трехклавишными). В каждом случае они управляют соответствующим количеством контактных групп.
Известные производители проходных переключателей
Компания Легранд занимает лидирующую позицию на рынке электротоваров. Востребованность проходных выключателей Legrand обусловлена высоким качеством исполнения изделий, простотой монтажа, удобствами в дальнейшей эксплуатации, стильным дизайном и гибкой ценовой политикой. Единственным недостатком является необходимость в подгонке установочного места. Если оно не будет совпадать с изделием, могут возникнуть трудности при его монтаже, который выполняется согласно схеме подключения проходного выключателя Легранд.
Проходные переключатели фирмы Legrand
Дочерним предприятием Легранд является китайская компания Lezard. Однако от родного бренда у изделий остался лишь стильный дизайн. Качество сборки намного ниже, что обусловлено низкой стоимостью продукции.
Одним из ведущих отечественных производителей электротоваров считается компания Wessen, которая является частью фирмы Schneider Electric. Все изделия изготавливаются по новейшим технологиям на современном зарубежном оборудовании и соответствуют европейским стандартам качества. Модели обладают универсальным стильным дизайном, позволяющим вписать каждый элемент в любой интерьер помещения. Отличительной чертой выключателей Wessen является возможность замены декоративной рамки без демонтажа устройства.
Еще одним не менее известным производителем является турецкая компания Viko. Изделия характеризуются высоким качеством исполнения, надежностью и долговечностью, соответствуют требованиям электробезопасности и европейским стандартам качества. При изготовлении корпуса устройства применяется пожаробезопасный прочный пластик, который рассчитан на большое количество циклов работы.
У проходного выключателя, в отличие от обычного, три проводимых провода
Турецкий бренд Makel предлагает качественную, надежную, безопасную и стильную продукцию. Благодаря возможности подключения шлейфа без надобности задействования распределительной коробки, монтаж выключателей становится более простым, а дальнейшая эксплуатация – комфортной и безопасной.
Популярный модельный ряд проходных переключателей
Проходные выключатели Легранд из серии Velena отличаются стильным дизайном и многообразием цветовых вариаций. Здесь представлены одно и двухклавишные изделия, которые имеют пыле- и влагозащитный слой. Купить выключатель можно от 300 р.
В серию Celiane вошли изделия, у которых круговые клавиши вписаны в квадрат. Они могут быть бесконтактными с рычажками или бесшумными. Стоимость переключателей начинается от 700 р. Модельный ряд Exclusive Celiane представлен ограниченным количеством выключателей, выполненных вручную из мрамора, бамбука, фарфора, золота, мирта и других материалов. Рамки выполняются исключительно на заказ. Цена за изделие начинается от 5,9 тыс. р.
Цветовые решения для переключателей из серии Celiane
Самыми популярными сериями выключателей от компании Lezard являются Demet, Mira и Deriy. Здесь представлены изделия, выполненные из негорючего поликарбоната, что соответствует требованиям электробезопасности. Токопроводящие элементы изготовлены из фосфорной бронзы, что характеризуется высокой проводимостью и низким подогревом. Купить проходной одноклавишный выключатель можно от 125 р.
В серии W 59 Frame от Wessen используется модульный принцип, позволяющий установить от 1 до 4 устройств в одну рамку горизонтально или вертикально. Цена изделия составляет 140 р. Отличаются простым дизайном, но высоким качеством исполнения одинарные и двойные проходные выключатели из серии Asfora, купить которые можно за 450 р.
Среди популярных серий компании Makel можно выделить Defne и Makel Mimoza. Корпус устройств выполняется из высококачественного пластика, оснащенный внутренним надежным механизмом. Стоимость изделий начинается от 150 р.
При нажатии кнопки вкл/выкл подвижный контакт проходного выключателя перекидывается из одного контакта на другой, создавая при этом условия для новой цепи в дальнейшем
Принцип работы и установка коммутирующих устройств не представляют существенных сложностей. Необходимо предварительно изучить схему подключения и следовать рекомендациям правил электробезопасности, что даст возможность осуществить надежный и безопасный монтаж устройств, тем самым обеспечит удобное и комфортное управление осветительными приборами в доме.
Как подключить проходной выключатель: видео схемы подключения
https://youtube.com/watch?v=9cG_VmdR4uk
Ответы на 5 часто задаваемых вопросов
Есть вопросы, которые задают люди при выборе таких систем:
- Сколько проводов необходимо подводить переключателям? К обычным выключателям 2, к проходным по 3, к перекрёстным по 4. При управлении двумя светильниками (двухклавишным выключателям) к обычным 3, проходным 5 к первому и 6 к последнему, по 8 к промежуточным.
- Со скольких мест возможно управление? При использовании устройств обоих типов — с любого количества.
- Какие лампы можно подключать к переключателям? Любые домашние светильники, бытовые вентиляторы и, через промежуточный пускатель, системы электроотопления.
- Какими проводами производится подключение? Любыми соответствующего сечения, но предпочтительнее, для удобства монтажа, типа ШВВП с соответствующим числом жил.
- На какое напряжение рассчитаны такие приборы? На любое, до 220В.
Схема выключателя и розетки питания через одну распределительную коробку.
Фазный подводится к вводу электрического выключателя света; Также в нём есть провода для каждой группы ламп.
Самое главное преимущество этой схемы в том, что ее можно изменять до бесконечности и добавлять сколько угодно перекидных выключателей. Правила техники безопасности при подключении и замене выключателя. Но разрезать один из проводов каждый раз когда необходимо отключить свет не слишком удобно.
Выключатель с подсветкой не рекомендуется подключать совместно с люминесцентными или светодиодными лампами, оснащенными пускорегулирующим устройством.
Самый простой выключатель это одноклавишный выключатель освещения, внутри его расположен один контакт, который работает на размыкание и замыкание цепи
Также следует обратить внимание на то, что если лампа отсутствует или перегорела, подсветка не будет работать.
При этом нужно знать, что две клавиши используются для управления только двумя группами, если лампа разделена на большее их количество, то нужно использовать тройной переключатель. Подключение одноклавишного выключателя Общая схема подключения одноклавишного выключателя уже была описана выше, здесь же мы попытаемся больше внимания уделить тому как данная схема выглядит на практике поэтому кроме принципиальной электрической схемы приведем так же схему с фотовставками: Как видно на схеме у одноклавишного выключателя есть два контакта для подключения проводов условно говоря вход и выход при этом порядок подключения к ним проводов не важен, на один из контактов подключается фазный провод, а на второй — провод от лампочки, нулевой же провод подключается к лампочке напрямую
Зачастую бывает, что вход и выход у них находится на одной стороне верх и низ. Установку выключателя вы можете произвести в самом удобном вам месте.
С некоторыми фото выключателя можно ознакомиться ниже. Такое сырье дешевле керамики, но на него ниже должна быть нагрузка не более 16 А. Также запомните, что подсветка внутри изделия никак не может влиять на сам принцип переключения. Здесь вам на помощь придет перекидной, или как его еще называют крестовой, перекрестный, промежуточный выключатель.
Поэтому все работы по ремонту или замене электропроводки проводят, обесточив помещение и следуя схемам подключения. Рассоединяете их, и подключаете между ними перекидной. Подключение внутреннего одноклавишного выключателя Выключатель такого типа устанавливается в квартирах с внутренней электропроводкой, то есть вся проводка скрыта в стене. Как подключить одноклавишный выключатель света на одну лампочку: Фазный провод сети питания нужно подключать только через контакты устройства переключения, в противном случае лампа всегда будет под напряжением, что очень опасно.
Схема выключателя и розетки питания через одну распределительную коробку. Для того, чтобы стандартная лампа с напряжением В была включена, необходимо подключить два провода: фаза L и нейтраль N. Если у вас проводка идет под потолком, то придется оттуда опускать провод к каждому переключателю, а потом обратно поднимать его вверх. Нужно вскрыть розетку и проверить напряжение. Если нужно подключить выключатель света с одной или несколькими клавишами, очень часто непрофессионалы делают одну и ту же ошибку — подводят к выключателю ноль, а не фазу.
Соединение проводов в коробке для одноклавишного выкл




































