Когда нужно проводить вычисления?
Выполнять вычисления необходимо при выборе труб для водопровода. Диаметр должен быть подходящим, чтобы избежать чрезмерного водорасхода и обеспечить нормальный напор.
Такая необходимость появляется при проектировании дома и подведении к нему коммуникаций. При выборе трубы с оптимальным сечением для водопровода нужно обязательно выполнять ряд расчетов. Необходимо узнать максимальные объемы необходимой воды в доме за минуту.
Исходя из полученных результатов, нужно приобрести трубу с таким сечением, чтобы этого было достаточно для одновременной работы всех устройств и кранов.
Расчет падения напора и гидравлического сопротивления
Полные потери напора жидкости включают в себя потери на преодоление потоком всех препятствий: наличие насосов, дюкеров, вентилей, колен, отводов, перепадов уровня при течении потока по трубопроводу, расположенному под углом и т.д. Учитываются потери на местные сопротивления, обусловленные свойствами используемых материалов.
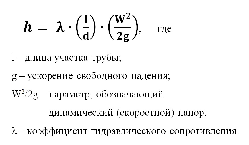
Другим важным фактором, влияющим на потери напора, является трение движущегося потока о стенки трубопровода, которое характеризуется коэффициентом гидравлического сопротивления.
Значение коэффициента гидравлического сопротивления λзависит от режима движения потока и шероховатости материала стенок трубопровода. Под шероховатостью понимают дефекты и неровности внутренней поверхности трубы. Она может быть абсолютной и относительной. Шероховатость различна по форме и неравномерна по площади поверхности трубы. Поэтому в расчетах используется понятие усредненной шероховатости с поправочным коэффициентом (k1). Данная характеристика для конкретного трубопровода зависит от материала, продолжительности его эксплуатации, наличия различных коррозионных дефектов и других причин. Рассмотренные выше величины являются справочными.
Количественная связь между коэффициентом трения, числом Рейнольдса и шероховатостью определяется диаграммой Муди.
Для вычисления коэффициента трения турбулентного движения потока также используется уравнение Коулбрука-Уайта, с использованием которого возможно наглядное построение графических зависимостей, по которым определяется коэффициент трения:

В расчётах используются и другие уравнения приблизительного расчета потерь напора на трение. Одним из наиболее удобных и часто используемых в этом случае считается формула Дарси-Вейсбаха. Потери напора на трение рассматриваются как функция скорости жидкости от сопротивления трубы движению жидкости, выражаемой через значение шероховатости поверхности стенок трубы:
Потери давления по причине трения для воды рассчитывают по формуле Хазена — Вильямса:

Пропускная способность трубопровода.
Такая характеристика как пропускная способность трубопровода зависит от нескольких факторов. Прежде всего, это диаметр трубы, а также тип жидкости, и другие показатели.
Для гидравлического расчета трубопровода вы можете воспользоваться калькулятором гидравлического расчета трубопровода.
При расчете любых систем, основанных на циркуляции жидкости по трубам, возникает необходимость точного определения пропускной способности труб. Это метрическая величина, которая характеризует количество жидкости, протекающее по трубам за определенный промежуток времени. Данный показатель напрямую связан с материалом, из которого изготовлены трубы.
Если взять, к примеру, трубы из пластика, то они отличаются практически одинаковой пропускной способностью на протяжении всего срока эксплуатации. Пластик, в отличие от металла, не склонен к возникновению коррозии, поэтому постепенного нарастания отложений в нем не наблюдается.
Что касается труб из металла, то их пропускная способность уменьшается год за годом. Из-за появления ржавчины происходит отслойка материала внутри труб. Это приводит к шероховатости поверхности и образованию еще большего налета. Особенно быстро этот процесс происходит в трубах с горячей водой.
Далее приведена таблица приближенных значений которая создана для облегчения определения пропускной способности труб внутриквартирной разводки. В данной таблице не учтено уменьшение пропускной способности за счет появления осадочных наростов внутри трубы.
Таблица пропускной способности труб для жидкостей, газа, водяного пара.
Вода городского водопровода
Вода трубопроводной магистрали
Вода системы центрального отопления
Вода напорной системы в линии трубопровода
Масло линии трубопровода
Масло в напорной системе линии трубопровода
Пар в отопительной системе
Пар системы центрального трубопровода
Пар в отопительной системе с высокой температурой
Воздух и газ в центральной системе трубопровода
Чаще всего, в качестве теплоносителя используется обычная вода. От ее качества зависит скорость уменьшения пропускной способности в трубах. Чем выше качество теплоносителя, тем дольше прослужит трубопровод из любого материала (сталь чугун, медь или пластик).
Расчет пропускной способности труб.
Для точных и профессиональных расчетов необходимо использовать следующие показатели:
- Материал, из которого изготовлены трубы и другие элементы системы;
- Длина трубопровода
- Количество точек водопотребления (для системы подачи воды)
Наиболее популярные способы расчета:
1. Формула. Достаточно сложная формула, которая понятна лишь профессионалам, учитывает сразу несколько значений
Основные параметры, которые принимаются во внимание – материал труб (шероховатость поверхности) и их уклон
2. Таблица. Это более простой способ, по которому каждый желающий может определить пропускную способность трубопровода. Примером может послужить инженерная таблица Ф. Шевелева, по которой можно узнать пропускную способность, исходя из материала трубы.
3. Компьютерная программа. Одну из таких программ легко можно найти и скачать в сети Интернет. Она разработана специально для того, чтоб определить пропускную способность для труб любого контура. Для того что узнать значение, необходимо ввести в программу исходные данные, такие как материал, длина труб, качество теплоносителя и т.д.
Следует сказать, что последний способ, хоть и является самым точным, не подходит для расчетов простых бытовых систем. Он достаточно сложен, и требует знания значений самых различных показателей. Для расчета простой системы в частном доме лучше воспользоваться таблицами.
Пример расчета пропускной способности трубопровода.
Длина трубопровода – важный показатель при расчете пропускной способности Протяженность магистрали оказывает существенное влияние на показатели пропускной способности. Чем большее расстояние проходит вода, тем меньшее давление она создает в трубах, а значит, скорость потока уменьшается.
Приводим несколько примеров. Опираясь на таблицы, разработанные инженерами для этих целей.
Пропускная способность труб:
- 0,182 т/ч при диаметре 15 мм
- 0,65 т/ч с диаметром трубы 25 мм
- 4 т/ч при диаметре 50 мм
Как можно увидеть из приведенных примеров, больший диаметр увеличивает скорость потока. Если диаметр увеличить в 2 раза, то пропускная способность тоже возрастет. Эту зависимость обязательно учитывают при монтаже любой жидкостной системы, будь то водопровод, водоотведение или теплоснабжение. Особенно это касается отопительных систем, так как в большинстве случаев они являются замкнутыми, и от равномерной циркуляции жидкости зависит теплоснабжение в здании.
Коэффициент Клаузинга
Проводимость длинного трубопровода связана с проводимостью входного отверстия коэффициентом [1 +3/16(LH/A)] -1 Ca. Этот коэффициент можно интерпретировать как вероятность случайного входа молекулы в отверстие и ее прохождения до самого конца трубопровода.
Целесообразно рассматривать проводимость с точки зрения проводимости отверстия и соответствующей вероятности прохождения молекулы (коэффициента Клаузинга), поэтому
Так как проводимость не зависит от направления движения молекул,
Примеры. Выражение для потока газа по длинному прямому трубопроводу было дано Кнудсеном:
где d – диаметр трубопровода; L – длина трубопровода; nа – средняя скорость молекулы; р1 и р2 – давления на противоположных концах трубопровода. Для сухого воздуха при 20 °С d и L, выраженных в дюймах, а р – в Торр, данное уравнение принимает следующий вид:
Приблизительные значения некоторых вероятностей прохождения имеют точность в пределах + 10%. Это разнообразные методы, которые включают аналитические методы , расчеты по методу пробной частицы Монте-Карло и методу вариаций. Карлсон исследовал различные геометрические формы и ссылается на соответствующие источники. Примеры числовых расчетов можно найти в работе Карлсона.
От чего зависит проходимость трубы
Расход воды будет зависеть конфигурации водопровода, а также типа труб, из которых смонтирована сеть
Проходимость трубных отрезков является метрической величиной, характеризующей объем жидкости, пропускаемый по магистрали за определенный временной интервал. Этот показатель зависит от материала, используемого при производстве труб.
Трубопроводы из пластика сохраняют почти одинаковую проходимость в течение всего эксплуатационного периода. Пластик, по сравнению с металлом, не ржавеет, благодаря этому магистрали не засоряются долгое время.
У моделей из металла пропускная способность снижается год за годом. Вследствие того что трубы ржавеют, внутренняя поверхность постепенно отслаивается и становится шероховатой. Из-за этого на стенках образуется намного больше налета. В особенности быстро засоряются трубы горячего водоснабжения.
Кроме материала изготовления, проходимость зависит и от иных характеристик:
- Длины водопровода. Чем больше протяженность, тем меньше скорость потока из-за воздействия силы трения, соответственно снижается и напор.
- Диаметра труб. Стенки узких магистралей создают большее сопротивление. Чем меньше сечение, тем хуже будет соотношение скорости потока к значению внутренней площади на участке фиксированной длины. В более широких трубопроводах вода перемещается быстрее.
- Присутствия поворотов, фитингов, переходников, кранов. Любые фасонные детали замедляют передвижение водных потоков.
Как вычислить площадь поперечного сечения трубы
Для круглой трубы площадь поперечного сечения рассчитывается с использованием площади круга по следующей формуле:
Sтр = ∏ х R2;
Где:
- R – внутренние радиус трубы;
- ∏ – постоянная величина 3,14.
Пример:
Sтр Ø = 90 мм, или R = 90 / 2 = 45 мм или 4,5 см. Согласно формуле, Sтр = 2 х 20,25 см2 = 40,5 см2, где 20,25 – это 4,5 см в квадрате.
Параметры трубопровода
Площадь сечения профилированной трубы Sпр нужно рассчитывать по формуле, применяемой для вычисления площади прямоугольной фигуры:
Sпр = a х b;
Где:
a и b – стороны прямоугольной профилированной трубы. При сечении трубопровода 40 х 60 мм параметр Sпр = 40 мм х 60 мм = 2400 мм2 (20 см2, или 0,002 м2).
Как рассчитать объем воды в водопроводной системе
Для расчета объема трубы в литрах в формулу следует подставлять внутренний радиус, но это не всегда возможно, например, для радиаторов сложной формы или расширительной емкости с перегородками, для отопительного котла. Котел отопления.
Поэтому сначала нужно узнать объем изделия (обычно из технического паспорта или другой сопроводительной документации). Так, у чугунного стандартного радиатора объем одной секции равен 1,5 л, для алюминиевых – в зависимости от конструкции, вариантов которых может быть достаточно много.
Геометрические параметры алюминиевых радиаторов
Узнать объем расширительного бачка (как и других нестандартных емкостей любого назначения) можно, залив в него заранее измеренный объем жидкости. Для подсчетов объема любой трубы нужно измерить ее диаметр, затем вычислить объем одного погонного метра, и умножить результат на длину трубопровода.
В справочной литературе, предназначенной для регламентирования параметров труб, приведены таблицы со значениями, которые нужны для расчетов объемов труб и других изделий. Эта информация является ориентировочной, но достаточно точной для того, чтобы использовать ее на практике. Выдержка из такой таблицы приведена ниже, и она пригодится для домашних расчетов:
| Ø внутр, мм | Vвнутр 1 погонного метра трубы, л | Vвнутр 10 погонных метров трубы, л |
| 4,0 | 0,0126 | 0,1257 |
| 5,0 | 0,0196 | 0,1963 |
| 6,0 | 0,0283 | 0,2827 |
| 7,0 | 0,0385 | 0,3848 |
| 8,0 | 0,0503 | 0,5027 |
| 9,0 | 0,0636 | 0,6362 |
| 10,0 | 0,0785 | 0,7854 |
| 11,0 | 0,095 | 0,9503 |
| 12,0 | 0,1131 | 1,131 |
| 13,0 | 0,1327 | 1,3273 |
| 14,0 | 0,1539 | 1,5394 |
| 15,0 | 0,1767 | 1,7671 |
| 16,0 | 0,2011 | 2,0106 |
| 17,0 | 0,227 | 2,2698 |
| 18,0 | 0,2545 | 2,5447 |
| 19,0 | 0,2835 | 2,8353 |
| 20,0 | 0,3142 | 3,1416 |
| 21,0 | 0,3464 | 3,4636 |
| 22,0 | 0,3801 | 3,8013 |
| 23,0 | 0,4155 | 4,1548 |
| 24,0 | 0,4524 | 4,5239 |
| 26,0 | 0,5309 | 5,3093 |
| 28,0 | 0,6158 | 6,1575 |
| 30,0 | 0,7069 | 7,0686 |
| 32,0 | 0,8042 | 8,0425 |
Параметры пластиковых труб Материал, из которого изготавливаются трубы для водопровода или канализации, может быть разным, соответственно, характеристики труб тоже будут отличаться. Стальные трубы, например, которые имеют большой внутренний диаметр, пропустят намного меньшее количество воды, чем аналогичные трубы из пластика или пропилена.
Это происходит из-за разной гладкости внутренней поверхности трубы – у железных изделий она намного меньше, а ППР и ПВХ трубы не имеют шероховатостей на внутренних поверхностях. Но металлические трубы помещают в себя больший объем жидкости, чем изделия из других материалов с одинаковым внутренним сечением. Поэтому все расчеты для труб из разных материалов необходимо проверять, и сделать это можно как в онлайн калькуляторе, так и в настольной компьютерной программе, специально для этого предназначенной.
Десктопная программа для расчетов объема
| Условный проход | Наружный диаметр | Толщина стенки труб | Масса 1 м труб, кг | ||||
| Легких | Обыкновенных | Усиленных | Легких | Обыкновенных | Усиленных | ||
| 6 | 10,2 | 1,8 | 2,0 | 2,5 | 0,37 | 0,40 | 0,47 |
| 8 | 13,5 | 2,0 | 2,2 | 2,8 | 0,57 | 0,61 | 0,74 |
| 10 | 17,0 | 2,0 | 2,2 | 2,8 | 0,74 | 0,80 | 0,98 |
| 15 | 21,3 | 2,35 | – | – | 1,10 | – | – |
| 15 | 21,3 | 2,5 | 2,8 | 3,2 | 1,16 | 1,28 | 1,43 |
| 20 | 26,8 | 2,35 | 1,42 | – | |||
| 20 | 26,8 | 2,5 | 2,8 | 3,2 | 1,50 | 1,66 | 1,86 |
| 25 | 33,5 | 2,8 | 3,2 | 4,0 | 2,12 | 2,39 | 2,91 |
| 32 | 42,3 | 2,8 | 3,2 | 4,0 | 2,73 | 3,09 | 3,78 |
| 40 | 48,0 | 3,0 | 3,5 | 4,0 | 3,33 | 3,84 | 4,34 |
| 50 | 60,0 | 3,0 | 3,5 | 4,5 | 4,22 | 4,88 | 6,16 |
| 65 | 75,5 | 3,2 | 4,0 | 4,5 | 5,71 | 7,05 | 7,88 |
| 80 | 88,5 | 3,5 | 4,0 | 4,5 | 7,34 | 8,34 | 9,32 |
| 90 | 101,3 | 3,5 | 4,0 | 4,5 | 8,44 | 9,60 | 10,74 |
| 100 | 114,0 | 4,0 | 4,5 | 5,0 | 10,85 | 12,15 | 13,44 |
| 125 | 140,0 | 4,0 | 4,5 | 5,5 | 13,42 | 15,04 | 18,24 |
| 150 | 165,0 | 4,0 | 4,5 | 5,5 | 15,88 | 17,81 | 21,63 |
Если схема вашего трубопровода имеет свою специфику, рассчитать точные параметры для требуемого расхода жидкости можно по формулам, которые приведены выше.
Подбор оптимального диаметра трубопровода
Определение оптимального диаметра трубопровода – это сложная производственная задача, решение которой зависит от совокупности различных взаимосвязанных условий (технико-экономические, характеристики рабочей среды и материала трубопровода, технологические параметры и т.д.). Например, повышение скорости перекачиваемого потока приводит к уменьшению диаметра трубы, обеспечивающей заданный условиями процесса расход носителя, что влечет за собой снижение затрат на материалы, удешевлению монтажа и ремонта магистрали и т.д. С другой стороны, повышение скорости потока приводит к потере напора, что требует дополнительных энергетических и финансовых затрат на перекачку заданного объема носителя.
Значение оптимального диаметра трубопровода рассчитывается по преобразованному уравнению неразрывности потока с учетом заданного расхода носителя:

При гидравлическом расчете расход перекачиваемой жидкости чаще всего задан условиями задачи. Значение скорости потока перекачиваемого носителя определяется, исходя из свойств заданной среды и соответствующих справочных данных (см. таблицу).

Преобразованное уравнение неразрывности потока для расчета рабочего диаметра трубы имеет вид:

Подробности
Определяя расход воды по диаметру, необходимо обязательно учитывать давление внутри труб.
К примеру, сквозь трубу в один метр, имеющую сечение один сантиметр, транспортируется намного меньше воды за такое же время, как через трубопрокат с диаметром в 20 метров. Самый большой показатель воды будет у труб с самым большим диаметром и с самым большим давлением внутри них.
Расход воды у трубы при оптимальном давлении. Расчет пропускной способности по диаметру трубопровода нужен, чтобы определить средний показатель водного расхода при хорошем напоре.
Если подбирать диаметр трубы по объему расходуемой воды, учитывая данные таблицы, то сделать это просто, но данные будут неточными. Если учитывать давление и скорость жидкости в трубах, имеющихся на практике, произвести расчеты на месте, то показатели будут более верными.
Таблица приводит данные расчетов расхода жидкости по трубам с часто применяемым сечением и разных значениях давления.
Средний показатель давления в стандартном стояке считается равен от полутора до двух с половиной атмосфер.
Уровень давления зависит от многоэтажности здания, зависимость регулируют, разделяя систему водопровода на сегменты. Работа насосов для подачи воды изменяет скорость жидкости.
Обращаясь к данным таблицы, расчет потребления жидкости производят, учитывая количество кранов, водонагревательных приборов и ванн и т.д.
Изменяя характеристики проходимости труб посредством установки приборов, контролирующих и экономящих водорасход, типа WaterSave, изменяются данные, не соответствующие табличным значениям.
Как определить диаметр согласно СНиП 2.0.4.01 – 85.
Процесс расчета диаметра трубы относится к сложным, требующим инженерных знаний работам. Часто проектируя трубопроводную систему частного дома, все расчеты выполняют своими руками.
Данные расчета для определения водопропускного объема конструкции можно взять из таблицы, при этом надо точно знать сколько сантехнических приборов и кранов подключено к системе.
СНиП 2.04.01 – 85 предоставляет данные, которыми можно воспользоваться, имея вышеуказанные сведения. С помощью этих показателей устанавливают объем жидкости по сечению труб.
Размер диаметра трубопровода влияет на расчет расхода воды. Не профессионалы могут воспользоваться формулой для получения данных, зная давление с диаметром труб.
Как вычислить расход жидкости, зная давление и диаметр.
Для расчетов применяют формулу q=π × d²/4 × V, в которой:
-q расход воды в литрах.
-d внутренний диаметр трубы в сантиметрах.
-V скорость транспортировки жидкости, измеряется м/с.
Если напор воды обеспечивает водонапорная башня, без нагнетающих насосов, значит, скорость жидкости равна 0.7 до 1.9 метров в секунду. При наличии работы насоса прикладывается паспорт с указанием коэффициента имеющегося напора и скоростью движения жидкости.
Внимание! Данная формула для расчетов считается наиболее доступной, но не единственной. Формула не учитывает качество внутренней поверхности трубы, к примеру, изделия из пластика внутри гладкие, не изменяют напор воды. Совсем иначе себя ведет внутренняя поверхность изделий из стали
Совсем иначе себя ведет внутренняя поверхность изделий из стали
Формула не учитывает качество внутренней поверхности трубы, к примеру, изделия из пластика внутри гладкие, не изменяют напор воды. Совсем иначе себя ведет внутренняя поверхность изделий из стали.
Показатель коэффициента сопротивления пластиковых труб меньше, продукция устойчива к образованию коррозии, и увеличивает качество пропускной способности системы.
Создание и поддержание давления в автономном водопроводе
Проблема избыточного напора встречается достаточно редко, поэтому поговорим о том, как поднять давление в водопроводе до приемлемого уровня. И в частном доме, и в городской квартире можно найти возможность сделать это, если включить в систему специальное насосное оборудование (см. Насос водяной высокого давления для частного дома).
Особенности автономной подачи воды
От централизованного автономный водопровод отличается следующими особенностями:
Прежде чем подать воду в дом, её сначала нужно поднять на поверхность из скважины или колодца. На что тратится часть мощности насоса.
Схемы автономного водоснабжения с поверхностным и погружным насосом
Обеспечить нормативное давление в системе холодного водоснабжения требуется для всех точек, которые находятся на разном удалении от создающего напор агрегата и могут размещаться на разной высоте.
Схема внутренней разводки в частном доме
Источник воды может обладать слишком низким дебитом для того, чтобы поддерживать в сети нормальное давление в течение продолжительного времени. Пока вода есть, жидкость будет течь с хорошим напором, но по мере опустошения скважины он ослабеет, а затем поступление жидкости в систему прекратится вообще.
Отсутствие воды в кране чаще всего связано с низкой производительностью источника
Если воды в источнике хватает, но в нем стоит слишком мощный насос, постоянная подача под большим давлением может привести к преждевременному износу системы.
Почти все перечисленные проблемы легко решаются правильным подбором водоподъемного оборудования. Кроме той, которая связана с недостаточным напором.
Как оптимизировать давление в водопроводе
Для решения этой проблемы существует несколько проверенных способов:
Можно включить в систему повысительный насос, который будет принудительно повышать в ней напор. Это имеет смысл делать только в том случае, когда вода в источнике есть в достаточном количестве, но к удаленным или высоко расположенным точкам потребления она приходит, потеряв по пути большую часть напора. Подобные насосы могут управляться вручную или автоматически. Второй способ предпочтительнее, так как контролировать пуск и остановку насоса тогда, когда это нужно, автоматика будет сама.
Фото насоса для повышения давления
Монтаж водопровода с накопительной емкостью
Расход воды через трубу: возможен ли простой расчет?
Можно ли каким-то простым способом рассчитать расход воды по диаметру трубы? Или единственный способ обратиться к специалистам после составления подробной карты всех водопроводов в районе заранее?
Ведь гидродинамические расчеты чрезвычайно сложны…
Наша задача выяснить, сколько воды может пропустить эта труба
Для чего это нужно?
- При самостоятельном расчете сантехнических систем.
Если вы планируете построить большой дом с несколькими гостевыми санузлами, мини-гостиницу, задуматься о системе пожаротушения, желательно знать, сколько воды может подать труба заданного диаметра при определенном напоре.
Ведь вряд ли значительный перепад давления в пики потребления воды порадует жильцов. И слабая струйка воды из пожарного шланга, скорее всего, бесполезна.
- При отсутствии счетчиков воды коммунальщики обычно выставляют счета организациям «по проходимости трубы».
Как и все разумные люди, мы склонны считать деньги. Если мы платим, то хотим знать за что и по каким ценам, верно?
Обратите внимание, что второй сценарий не касается квартир и частных домов. Если счетчиков на воду нет, берите коммунальные услуги на воду по санитарным нормам
Для современных благоустроенных домов это не более 360 литров на человека в сутки.
Надо признать: водомер значительно упрощает отношения с коммунальщиками
Факторы, влияющие на проходимость трубы
Что влияет на максимальный расход воды в круглой трубе?
Очевидный ответ
Здравый смысл подсказывает, что ответ должен быть очень простым. Это водопровод. В нем есть дыра. Чем он больше, тем больше воды проходит через него в единицу времени. Ах, извините, больше давления.
очевидно, что столб воды в 10 сантиметров протолкнет через сантиметровое отверстие меньше воды, чем столб воды высотой с десятиэтажный дом.
Так от внутренней части трубы и от давления в водопроводе, да?
Действительно ли нужно что-то еще?
Правильный ответ
Нет. Эти факторы влияют на потребление, но это только начало длинного списка. Расчет расхода воды по диаметру трубы и давлению в ней подобен расчету траектории ракеты, летящей к Луне, исходя из видимого положения нашего спутника.
Если не учитывать вращение Земли, движение Луны по собственной орбите, сопротивление атмосферы и гравитацию небесных тел, то вряд ли наш космический корабль прибудет хотя бы приблизительно в нужную точку в космосе.
На то, сколько воды вытекает из трубы диаметром x при давлении в канавке y, влияют не только эти два фактора, но и:
Длина трубы. Чем он длиннее, тем сильнее трение воды о стенки замедляет течение воды в нем. Да, на воду в самом конце трубы влияет только давление в ней, но следующие объемы воды должны занимать место. А водопровод их тормозит, да еще как.
Именно из-за потери давления в длинной трубе нефтепроводы имеют насосные станции
Диаметр трубы влияет на расход воды гораздо сложнее, чем подсказывает «здравый смысл». У труб малого диаметра сопротивление стенки потоку значительно больше, чем у толстых труб.
причина в том, что чем меньше труба, тем менее благоприятным с точки зрения расхода воды является соотношение между внутренним объемом и площадью поверхности при фиксированной длине в ней.
Проще говоря, по толстой трубе воде легче двигаться, чем по тонкой.
- Материал стен – еще один немаловажный фактор, от которого зависит скорость движения воды. В то время как вода скользит по гладкому полипропилену, как филе неуклюжей дамы по обледенелому тротуару, шероховатая сталь создает гораздо большее сопротивление течению.
- Возраст трубы также сильно влияет на проходимость трубы. Стальные водопроводные трубы ржавеют, кроме того, сталь и чугун за годы эксплуатации зарастают известковым налетом.
Заросшая труба имеет гораздо большее сопротивление потоку (сопротивление полированной новой стальной трубы и ржавой отличается в 200 раз!). Кроме того, секции внутри трубы из-за зарастания уменьшают свой просвет; даже в идеальных условиях через заросшую трубу будет проходить гораздо меньше воды.
Как вы думаете, имеет ли смысл рассчитывать проходимость по диаметру трубы на фланце?
Обратите внимание: Состояние поверхности пластиковых и металлополимерных труб со временем не ухудшается. Через 20 лет труба будет иметь такое же сопротивление потоку воды, как и на момент установки
Наконец, любой изгиб, переход диаметра, различные клапаны и фитинги — все это тоже замедляет течение воды.
Ах, если бы вышеперечисленными факторами можно было пренебречь! Однако дело не в отклонении в пределах погрешности, а в различии в разы.
Все это приводит нас к печальному выводу: простой расчет расхода воды по трубе невозможен.
Когда не надо предварительно запрашивать УК
Не стоит обращаться за разъяснениями к коммунальщикам, если завышены тарифы – эту информацию проще и лучше уточнить из официальных источников:
- сайты органов местного самоуправления;
- правовые и консультационные системы, содержащие информацию о территориальных законодательных актах;
- другие источники информации – СМИ, жилищная инспекция и так далее.
Так как организации ЖКХ обязаны знать и полностью владеть всей полнотой сведений о применяемых тарифах, то ошибка по стоимости услуг свидетельствует о намеренности завышения платы, не исключены мошеннические действия с целью присваивания денежных средств жителей многоквартирного дома. Штраф по жалобе пострадавшего плательщика является справедливой мерой наказания таких случаев, на что указывает и действующий закон.
Методы расчета пропускной способности водопроводной трубы в зависимости от диаметра
Для проведения расчётов можно использовать разные начальные данные.
Вычисление пропускной способности на основе сечения трубы
| Внешнее сечение в мм | Приблизительное количество жидкости | |
| В литрах в минуту | В куб.м в час | |
| 20 | 15 | 0,9 |
| 25 | 30 | 1,8 |
| 32 | 50 | 3 |
| 40 | 80 | 4,8 |
| 50 | 120 | 7,2 |
| 63 | 190 | 11,4 |
Расчет в зависимости от давления
| Расход | Пропускная способность | |||||||||
| Сечение трубы | 15 мм | 20мм | 25мм | 32мм | 40мм | 50мм | 65мм | 80мм | 100мм | |
| Па/м | Мбар/м | Меньше 0,15 м/с | 0,15 м/с | 0,3м/с | ||||||
| 200,0 | 2000,0 | 266 | 619 | 1151 | 2488 | 3780 | 7200 | 14580 | 22644 | 45720 |
| 220,0 | 2200,0 | 281 | 652 | 1202 | 2617 | 3996 | 7560 | 15336 | 23760 | 47880 |
| 240,0 | 2400,0 | 288 | 680 | 1256 | 2740 | 4176 | 7920 | 16056 | 24876 | 50400 |
| 260,0 | 2600,0 | 306 | 713 | 1310 | 2855 | 4356 | 8244 | 16740 | 25920 | 52200 |
| 90,0 | 0,900 | 173 | 403 | 745 | 1627 | 2488 | 4716 | 9612 | 14940 | 30240 |
| 92,5 | 0,925 | 176 | 407 | 756 | 1652 | 2524 | 4788 | 9756 | 15156 | 30672 |
| 95,0 | 0,950 | 176 | 414 | 767 | 1678 | 2560 | 4860 | 9900 | 15372 | 31104 |
| 97,5 | 0,975 | 180 | 421 | 778 | 1699 | 2596 | 4932 | 10044 | 15552 | 31500 |
| 100,0 | 1000,0 | 184 | 425 | 788 | 1724 | 2632 | 5004 | 10152 | 15768 | 31932 |
| 120,0 | 1200,0 | 202 | 472 | 871 | 1897 | 2898 | 5508 | 11196 | 17352 | 35100 |
| 140,0 | 1400,0 | 220 | 511 | 943 | 2059 | 3143 | 5976 | 12132 | 18792 | 38160 |
| 160,0 | 1600,0 | 234 | 547 | 1015 | 2210 | 3373 | 6408 | 12996 | 20160 | 40680 |
| 180,0 | 1800,0 | 252 | 583 | 1080 | 2354 | 3589 | 6804 | 13824 | 21420 | 43200 |
| 280,0 | 2800,0 | 317 | 742 | 1364 | 2970 | 4356 | 8568 | 17338 | 26928 | 54360 |
| 300,0 | 3000, | 331 | 767 | 1415 | 3078 | 4680 | 8892 | 18000 | 27900 | 56160 |
Интересно! Вступление в СРО: особенности, критерии выбора организации
Расчет по температуре теплоносителя
| Трубное сечение (мм) | Пропускная способность | |||
| По теплоте (гкл/ч) | По теплоносителю (т/ч) | |||
| Вода | Пар | Вода | Пар | |
| 15 | 0,011 | 0,005 | 0,182 | 0,009 |
| 25 | 0,039 | 0,018 | 0,650 | 0,033 |
| 38 | 0,11 | 0,05 | 1,82 | 0,091 |
| 50 | 0,24 | 0,11 | 4,00 | 0,20 |
| 75 | 0,72 | 0,33 | 12,0 | 0,60 |
| 100 | 1,51 | 0,69 | 25,0 | 1,25 |
| 125 | 2,70 | 1,24 | 45,0 | 2,25 |
| 150 | 4,36 | 2,00 | 72,8 | 3,64 |
| 200 | 9,23 | 4,24 | 154 | 7,70 |
| 250 | 16,6 | 7,60 | 276 | 13,8 |
| 300 | 26,6 | 12,2 | 444 | 22,2 |
| 350 | 40,3 | 18,5 | 672 | 33,6 |
| 400 | 56,5 | 26,0 | 940 | 47,0 |
| 450 | 68,3 | 36,0 | 1310 | 65,5 |
| 500 | 103 | 47,4 | 1730 | 86,5 |
| 600 | 167 | 76,5 | 2780 | 139 |
| 700 | 250 | 115 | 4160 | 208 |
| 800 | 354 | 162 | 5900 | 295 |
| 900 | 633 | 291 | 10500 | 525 |
| 1000 | 1020 | 470 | 17100 | 855 |
Расчет по формулам
Для профессиональных гидравлических расчётов используется очень сложный математический аппарат. А для бытовых нужд можно использовать формулу:
d=((4*Q)/(П*v)) ½, где
Q – расход перекачиваемой воды, м 3 /с
d – диаметр трубопровода, м v – скорость потока, м/с
П- число пи = 3.14
Отсюда расчетная формула для оптимального диаметра трубопровода.
Расчет по Шевелеву
Заслуженный деятель науки и техники, доктор технических наук, профессор А.Ф. Шевелёв выпустил в 1984 году книгу «Таблицы для гидравлического расчёта водопроводных труб».
В книге приводится пропускная способность разных видов труб для жидкостей с разной степенью вязкости и разных условий эксплуатации. Это незаменимый справочный материал для создания систем водопровода.

Как автоматизировать работу с перерасчетами ЖКХ
Чтобы исключить ошибки в расчетах, автоматизируйте работу при помощи программы 1С: Учет в управляющих компаниях ЖКХ, ТСЖ и ЖСК.
Если ошибка в расчетах случилась по причине перебоев с поставками услуг или из-за неправильных показаний, передаваемых жильцом, программа поможет начислить новые суммы и сделать перерасчет без ошибок, учитывая все факторы. Также можно начислить услуги с учетом того, что одного или нескольких жильцов не было какое-то время в квартире.
В программах 1С-Рарус для ЖКХ можно делать перерасчеты по разным причинам.
Для программы 1С: Учет в управляющих компаниях ЖКХ, ТСЖ и ЖСК есть следующие инструкции:
Классификация полимерных труб
Полипропиленовые трубы выпускаются различных диаметров, строго регламентированных ГОСТом, от 10 мм до 1200 мм, и с различной толщиной стенки. Классификация труб из полипропилена подразумевает разделение изделий по химическому составу исходного сырья, по рабочему давлению на стенки труб, а также по области применения.
По химическому составу сырья, из которого изготавливаются трубы, все изделия можно разделить на 4 группы:
- PPR (PPRС, ППР) – это так называемый статический сополимер непропилен, имеющий кристаллическую структуру молекул. Трубы из такого материала устойчивы к перепадам температур от -17 С до +140 С, ударопрочные и предпочтительны к применению для прокладки канализационных систем, отопления и водоснабжения. Диапазон размеров варьируется от 16 до 110 мм.
- PPH изделия. В сырье для изготовления таких труб используются современные наполнители, увеличивающие ударопрочность материала: антистатик, антипрен, нуклеатор. Трубы из этого материала не применяются для отопления и подачи горячей воды, поскольку при нагреве сильно расширяются и деформируются. Зачастую их используют для прокладки вентиляционных систем, наружного подвода холодной воды, водоотведения. Как правило, такие трубы применяются в промышленном строительстве и производятся больших диаметров.
- PPB. Структура материала представляет собой чередование микромолекул гомополимера, которые имеют отличное друг от друга строение. Трубы из этого полимера применяются для строительства холодного водоснабжения и монтажа напольных видов отопления.
- PPs. Так называемый поливинилсульфид, полимер, отличающийся уникальным строением молекулы. Материал устойчив к механическим нагрузкам и нагреву, поэтому успешно используется при строительстве отопления и подвода воды.
В зависимости от назначения полипропиленовые трубы могут выдерживать разнообразное давление:
- N10 (РN10) – толщина полимерного материала варьируется от 1,9 до 10 мм, рабочее давление на стенку – 1,0 Мпа. Такие изделия используются при монтировании систем «теплого пола», магистралей подачи холодной воды. Трубы изготавливаются с наружным диаметром в диапазоне 20-110 мм и внутренним диаметром 16-90 мм.
- PN16 – давление рабочего тела на стенку 1,6 МПа. Довольно редко используемый вид труб. Выдерживает нагрев до +600С. Используется для подвода холодной и горячей воды.
- N20 (РN20) – выдерживает давление рабочей жидкости 2,0 Мпа, при толщине стенки 16-18,4 мм. Пользуется большим спросом при строительстве водоснабжающих магистралей (горячих и холодных). Выдерживает нагрев воды до +800С. Наружный диаметр труб из полипропилена варьируется от 16 до 110 мм, внутренний диаметр – от 10,6 до 73,2 мм.
- N25 (РN25) – материал рассчитан на работу под давлением 2,5 Мпа, отличается армированием стенок алюминием или стекловолокном. Такие трубы прекрасно подходят для монтажа отопительных систем, горячей воды. Выдерживают температуру проводимой воды до +950С. Диаметр условного прохода варьируется от 13,2 до 50 мм, наружный диаметр составляет 21,2-77,9 мм.
Итоги расчетов Гкал по отоплению

Если вы правильно выполнили расчет потребления Гкал тепловой энергии, то вы можете не беспокоиться о переплатах за коммунальные услуги. Если воспользоваться вышеперечисленными формулами, то можно сделать вывод, что при отоплении жилого дома площадью до 200 кв.м. потребуется затратить около 3 Гкал за 1 месяц. Если учесть что отопительный сезон во многих регионах страны длится примерно 6 месяцев, то можно посчитать приблизительный расход тепловой энергии. Для этого 3 Гкал умножаем на 6 месяцев и получаем 18 Гкал.
Посчитать расход гигакалорий намного легче в частном доме, так как там можно установить свой индивидуальный прибор. В многоквартирных домах с централизованным отоплением обойтись обычным прибором не получится.
Исходя из информации указанной выше, можно сделать вывод, что все расчеты по расходу тепловой энергии в определенном доме можно сделать самостоятельно без помощи специальных организаций. Но стоит помнить, что все данные должны быть рассчитаны точно по специальным математическим формулам. Кроме этого все процедуры нужно согласовывать со специальными органами, которые контролируют такие действия. Если вы не уверены, что выполните расчет самостоятельно, то можете воспользоваться услугами профессиональных специалистов, которые занимаются такой работой и имеют в наличии материалы, подробно описывающие весь процесс и фото образцов системы отопления, а также их схемы подключения.




































